

一、概述
CTCSB系列超聲波流量計可滿足您測量流量的需求,采用*先進時差法數字信號分析方法,可以為測量干凈以及絕大多數混濁或含氣泡的液體提供無漂移準確測量;幾乎所有元器件均采用知名國際廠商,線路板經大規模生產線自動焊接完成,先進的生產工藝,嚴格的質量管理使整個儀表不良品率降到**;外殼精鑄選用全新鋁材,無再生料添加,具有堅固、質量輕特點;表面噴涂處理,美觀高檔,經過>500小時鹽霧試驗,>1000小時濕熱試驗,適應長期戶外使用;儀表結構專業精心設計,按鍵快捷布局合理美觀;窗口化菜單操作,簡單易學,即使是**次使用,也可以幾分鐘之內完成測量,只需輸入現場參數,用專用夾具把磁性傳感器夾裝在管外,并調好聲程,無需其他輔助工具,也無需管線上開孔、停產和停水;選擇插入式傳感器可以達到**精度,在正確安裝的前提下,插入式傳感器精度優于1%,不會造成淤塞、阻礙與壓損,專業開孔工具可以帶壓不停水安裝,對于水泥或玻璃鋼等不可焊接管道可以定制管箍安裝插入式傳感器;FR-500F在現場應用中因為沒有部件會造成積聚和污染,也不含可磨損的可動部件,初次安裝以及日后拆卸都非常方便,安裝成功后極少需要維護,和其他種類在線測量流量計相比具有獨特并不可替代的優勢;FR-500F目前廣泛用于國內外自來水計量,熱力管網平衡,鋼鐵冶金,環保水務,節能減排等眾多領域,外觀和性能均具有國內領先水平。
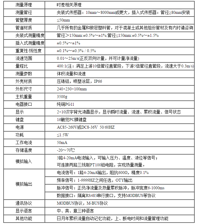
二、技術參數


■ 轉換器 | ||||||||||||||
轉換器分為三種型式:壁掛式轉換器 盤裝式轉換器 一體式轉換器 | ||||||||||||||
◇ 轉換器外觀結構 | ||||||||||||||
| ||||||||||||||
◇ 轉換器外形尺寸和安裝方法 | ||||||||||||||
| ||||||||||||||
壁掛式轉換器 | ||||||||||||||
| ||||||||||||||
壁掛式轉換器(打印機,CT/GSM) | ||||||||||||||
| ||||||||||||||
盤裝式轉換器 | ||||||||||||||
| ||||||||||||||
一體式轉換器 | ||||||||||||||
■ 傳感器 | ||||||||||||||
傳感器分為三種型式:插入式傳感器 外夾式傳感器 管段式傳感器 | ||||||||||||||
◇ 傳感器外觀結構 | ||||||||||||||
| ||||||||||||||
◇ 傳感器的外形尺寸和安裝方式 | ||||||||||||||
| ||||||||||||||
插入式傳感器外形尺寸和安裝方式 | ||||||||||||||
| ||||||||||||||
外夾式傳感器外形尺寸和安裝方式 | ||||||||||||||
|
售后服務: